Home
Services
Will and Trust planning
Lasting Powers of Attorney
Gifting
Property planning
Business planning
Clients
Client resources
Client journey
News
Introducers
About us
Meet the team
Client journey
Testimonials
Contact us
Book a meeting
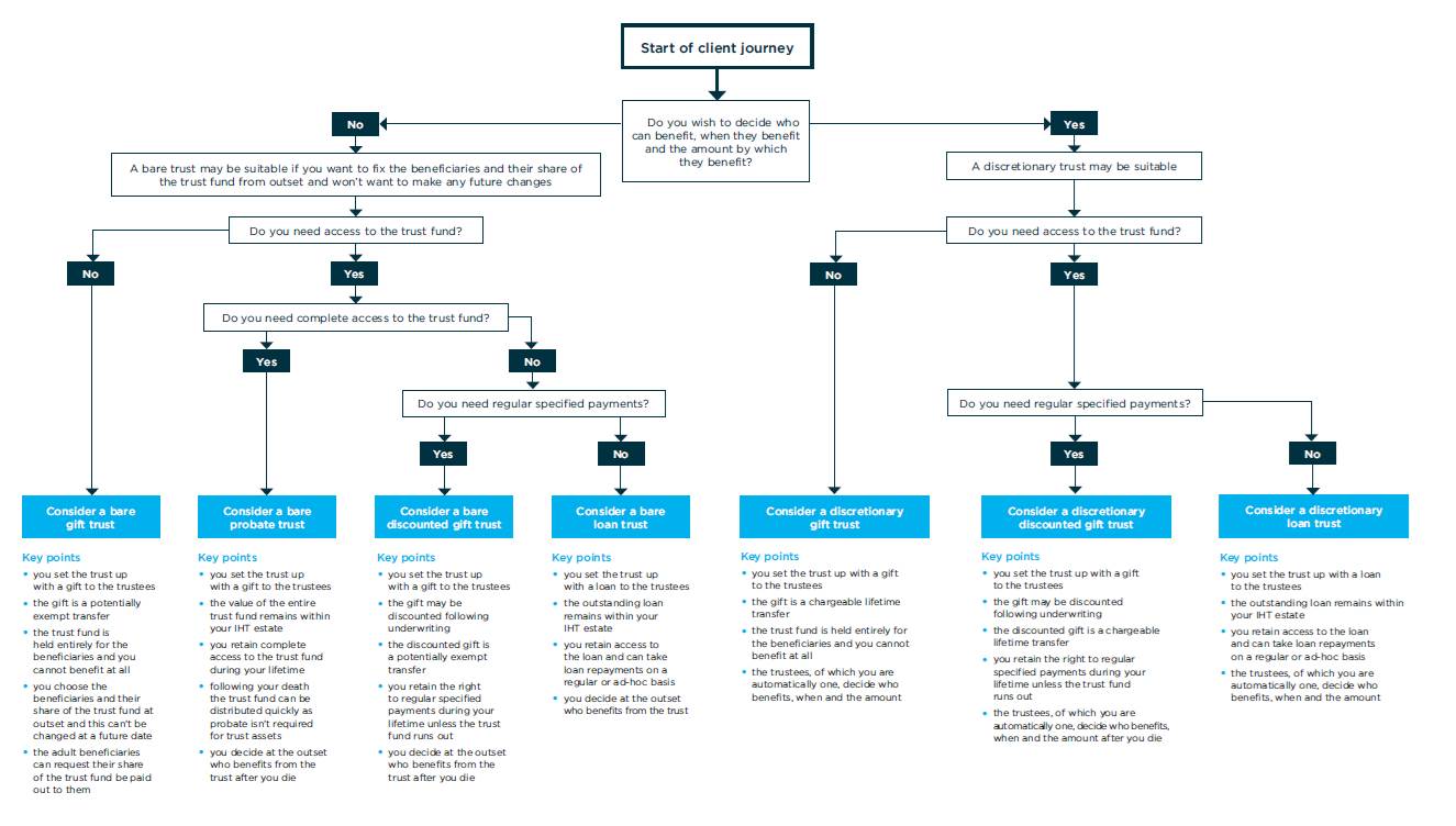
Client journey
flow diagram
Top of page